openGauss数据库源码解析系列文章——公共组件源码解析(上)
发表于 2025/11/11
0
一、系统表
系统表又称为数据字典或者元数据,存储管理数据库对象的定义信息,如表、索引、触发器等。用户可通过系统表查询用户定义的具体对象信息,如表的每个字段类型。因为openGauss支持一个实例管理多个数据库,所以系统表分为实例级别的系统表和数据库级别的系统表。实例级别的系统表在一个实例管理的多个数据库之间共享,整个实例只有一份,这些系统表为pg_authid、pg_auth_members、pg_database、pg_db_role_setting 、pg_tablespace、pg_shdepend、pg_shdescription、pg_shseclabel。数据库级别的系统表比如pg_class,pg_depend,pg_index,pg_attribute等,每个数据库各有一份。
(一)系统表的定义
openGauss系统表定义全部在src/include/catalog目录下,每个头文件就是一个系统表的定义。如pg_database.h就是对pg_database的定义。在pg_database.h中,主要包括pg_database的表OID(object identifier,对象标识符)、类型OID、结构体定义、字段个数和每个字段ID(identifier,标识符)枚举值、数据库初始化默认值。下面是代码及其具体解释:
/* pg_database本身也是一张表,DatabaseRelationId表示pg_database在系统表pg_class中的OID为1262(pg_class系统表中保存的是表的定义信息) */
#define DatabaseRelationId 1262
/* pg_database本身也是一个结构类型,DatabaseRelation_Rowtype_Id表示pg_database在系统表pg_type中的OID为1248 */
#define DatabaseRelation_Rowtype_Id 1248
/* pg_database本身也是一个结构类型,DatabaseRelation_Rowtype_Id表示pg_database在系统表pg_type中的OID为1248 */
/* BKI_SHARED_RELATION表示pg_database是实例级别的系统表 */
CATALOG(pg_database,1262) BKI_SHARED_RELATION BKI_ROWTYPE_OID(1248) BKI_SCHEMA_MACRO
{
NameData datname; /* 数据库名称 */
Oid datdba; /* 数据库拥有者 */
int4 encoding; /* 字符集编码 */
NameData datcollate; /* LC_COLLATE 设置值 */
NameData datctype; /* LC_CTYPE 设置值 */
bool datistemplate; /* 是否允许作为模板数据库*/
bool datallowconn; /* 是否允许链接 */
int4 datconnlimit; /* 最大连接数*/
Oid datlastsysoid; /* 系统OID最大值*/
ShortTransactionId datfrozenxid; /* 冻结事务ID,所有小于这个值的事务ID已经冷冻。为了兼容原来的版本,使用32位事务ID*/
Oid dattablespace; /* 数据库的缺省表空间 */
NameData datcompatibility;/* 数据库兼容模式,比如除0是报错还是当做正常处理*/
#ifdef CATALOG_VARLEN /* 下面字段是变长字段 */
aclitem datacl[1]; /* 访问权限*/
#endif
TransactionId datfrozenxid64; /* 冷冻事务ID,64-bit(比特)事务ID */
} FormData_pg_database;CATALOG的宏定义代码为:
#define CATALOG(name,oid) typedef struct CppConcat(FormData_,name)因此CATALOG(pg_database,1262)就是对结构体FormData_pg_database的定义。之所以采用CATALOG,是因为这个格式是和BKI(backend interface,后端接口)脚本约定的格式,BKI脚本根据这个格式生成数据库的建表脚本。
接下来是数据库对象字段总数和每个字段ID的值的定义代码,定义这些值的目的主要代码访问数据库对象时清晰、方便维护、避免魔鬼数字(魔鬼数字指在代码中没有具体含义的数字、字符串。魔鬼数字会影响代码可读性,使读者无法理解看到的数字对应的含义,从而难以理解程序的意图)。
#define Natts_pg_database 14
#define Anum_pg_database_datname 1
#define Anum_pg_database_datdba 2
#define Anum_pg_database_encoding 3
#define Anum_pg_database_datcollate 4
#define Anum_pg_database_datctype 5
#define Anum_pg_database_datistemplate 6
#define Anum_pg_database_datallowconn 7
#define Anum_pg_database_datconnlimit 8
#define Anum_pg_database_datlastsysoid 9
#define Anum_pg_database_datfrozenxid 10
#define Anum_pg_database_dattablespace 11
#define Anum_pg_database_compatibility 12
#define Anum_pg_database_datacl 13
#define Anum_pg_database_datfrozenxid64 14最后是创建数据库时的默认数值。代码中的值表示默认创建template1数据库,DATA的字段值和数据库结构体的值一一对应。对应代码如下:
DATA(insert OID = 1 ( template1 PGUID ENCODING "LC_COLLATE" "LC_CTYPE" t t -1 0 0 1663 "DB_COMPATIBILITY" _null_ 3));
SHDESCR("default template for new databases");
#define TemplateDbOid 1
#define DEFAULT_DATABASE "postgres" /* 表示创建默认数据库的名称为postgres */系统表头文件的内容和格式基本类似。
(二)系统表的访问
系统表定义后,接下来介绍数据库在运行过程中对系统表的访问。openGauss对系统表的访问主要是通过syscache机制。syscache机制是一个通用的机制,主要对系统表的数据进行缓存,提升系统表数据的访问速度,详细细节参照具体章节描述。这里主要描述与pg_database相关的部分。pg_database在枚举类型enum SysCacheIdentifier中定义的枚举值有一个:DATABASEOID,表示根据数据库OID访问pg_database系统表。同时需要把pg_database系统表访问模式添加到“struct cachedesc cacheinfo”中。与pg_database相关的代码如下:
{DatabaseRelationId, /* DATABASEOID */
DatabaseOidIndexId,
1,
{ObjectIdAttributeNumber, 0, 0, 0},
4},这几个值与cachedesc结构体的字段对应,表示pg_database表的OID值、索引的OID值、搜索时有1个key字段、搜索key字段ID为ObjectIdAttributeNumber、初始化为4个hash桶。相关的代码如下:
struct cachedesc {
Oid reloid; /* 缓存的表的OID */
Oid indoid; /* 缓存数据的索引OID */
int nkeys; /* 缓存搜索的key的个数 */
int key[4]; /* key属性的编号*/
int nbuckets; /* 缓存hash桶的个数*/
};系统表的定义和访问主要逻辑如上问所述。与pg_database相关的SQL命令是ALTER DATABASE、CREATE DATABASE、DROP DATABASE,这些命令执行的结果是把数据库相关的信息存储到pg_database系统表中。
其他系统表的逻辑与pg_database相似,不再重复。
二、数据库初始化
数据库正常启动时需要指定数据目录,数据目录中包括了系统表的初始化数据。数据库初始化的过程会生成这些初始系统表数据文件,该过程由initdb和openGauss进程配合生成。initdb控制执行过程,创建目录和基本的配置文件;openGauss进程负责系统表的初始化。initdb通过PG_CMD_OPEN宏启动openGauss进程,同时打开一个管道流,然后通过解析系统表文件中的SQL命令,并把命令通过PG_CMD_PUTS宏的管道流发给openGauss进程,最后通过PG_CMD_CLOSE宏关闭管道流。PG_CMD_OPEN宏是系统函数popen的封装宏,PG_CMD_PUTS宏是系统函数fputs的封装宏,PG_CMD_CLOSE宏是系统函数pclose的封装宏。交互过程如图1所示。

图1 初始化交互过程图
initdb在创建template1模板数据库时,命令参数指定了“snprintf_s(cmd, sizeof(cmd), sizeof(cmd) - 1, "\"%s\" --boot -x1 %s %s", backend_exec, boot_options, talkargs);”,其中“--boot”表示openGauss进程以一个特殊的bootstrap模式运行。在其他初始化系统表时,initdb命令参数指定了“snprintf_s(cmd, sizeof(cmd), sizeof(cmd) - 1, "\"%s\" %s template1 >%s", backend_exec, backend_options, DEVNULL); ”,其中“static const char* backend_options = "--single "”表示openGauss进程以单用户模式运行。
下面以setup_schema函数为例详细介绍这个过程。相关代码如下:
static void setup_schema(void)
{
PG_CMD_DECL;
char** line;
char** lines;
int nRet = 0;
char* buf_features = NULL;
fputs(_("creating information schema ... "), stdout);
(void)fflush(stdout);
lines = readfile(info_schema_file);
/*
* 使用-j 避免在information_schema.sql反斜杠处理
*/
nRet = snprintf_s(
cmd, sizeof(cmd), sizeof(cmd) - 1, "\"%s\" %s -j template1 >%s", backend_exec, backend_options, DEVNULL);
securec_check_ss_c(nRet, "\0", "\0");
PG_CMD_OPEN;
for (line = lines; *line != NULL; line++) {
PG_CMD_PUTS(*line);
FREE_AND_RESET(*line);
}
FREE_AND_RESET(lines);
PG_CMD_CLOSE;
nRet = snprintf_s(
cmd, sizeof(cmd), sizeof(cmd) - 1, "\"%s\" %s template1 >%s", backend_exec, backend_options, DEVNULL);
securec_check_ss_c(nRet, "\0", "\0");
PG_CMD_OPEN;
PG_CMD_PRINTF1("UPDATE information_schema.sql_implementation_info "
" SET character_value = '%s' "
" WHERE implementation_info_name = 'DBMS VERSION';\n",
infoversion);
buf_features = escape_quotes(features_file);
PG_CMD_PRINTF1("COPY information_schema.sql_features "
" (feature_id, feature_name, sub_feature_id, "
" sub_feature_name, is_supported, comments) "
" FROM E'%s';\n",
buf_features);
FREE_AND_RESET(buf_features);
PG_CMD_CLOSE;
check_ok();
}在这个函数中,PG_CMD_DECL是一个变量定义宏,通过语句“char cmd[MAXPGPATH]”和“FILE* cmdfd = NULL”定义了两个变量。这样的作用是代码格式统一、阅读方便。
语句“readfile(info_schema_file)”表示读取info_schema_file文件,这个文件中存放了系统表初始化的SQL命令。
语句“snprintf_s(cmd, sizeof(cmd), sizeof(cmd) - 1, "\"%s\" %s -j template1 >%s", backend_exec, backend_options, DEVNULL)”是格式化openGauss后台进程的命令。语句“PG_CMD_OPEN”是以popen的方式运行cmd命令,启动openGauss进程。
语句“for (line = lines; *line != NULL; line++)” 表示遍历info_schema_file文件中的每条SQL命令,宏PG_CMD_PUTS把每个SQL命令发送给openGauss进程执行。
整个文件执行完毕,调用宏PG_CMD_CLOSE停止进程,关闭管道。setup_schema函数的后面代码处理是类似的,只是SQL命令是函数内生成的,使用宏PG_CMD_PRINTF1写入管道,发给openGauss进程。
setup_sysviews、setup_dictionary、setup_privileges等其他系统对象初始化函数过程都是类似的,不再重复描述。
initdb的整个初始化过程如下。
(1) 对命令行参数进行解析。
(2) 查找openGauss程序,设置$PGDATA、$PGPATH等环境变量。设置数据库初始化原始文件postgres.bki、postgres.description、postgres.shdescription、postgresql.conf.sample、mot.conf.sample、pg_hba.conf.sample、pg_ident.conf.sample。这些文件在shell命令make install执行安装后,默认都在“openGauss-server/dest/share/postgresql”目录下。
(3) 数据库本地初始化,locale默认初始化为en_US.UTF-8,数据库编码默认初始化为UTF8,文本搜索默认初始化为english。
(4) 检查数据库数据目录pg_data是否为空,是否需要创建,权限是否正确。
(5) 创建subdirs变量指定的子目录。
(6) 初始化postgresql.conf配置文件。
(7) 创建template1数据库bootstrap_template1。这一步需要启动后台openGauss进程执行数据库的SQL语句,创建系统表。bootstrap_template1这个函数主要是读取postgres.bki文件中的SQL语句,发送到openGauss进程去执行,主要功能是创建系统表。SQL语句举例如下,其中语句create pg_type表示创建pg_type系统表,语句INSERT OID表示插入这个系统表的默认数据。这里的语法是专门为initdb定制的bootstrap解析语法,不是正式的SQL语法,语法文件也是单独的,可参照“openGauss-server\src\gausskernel\bootstrap”目录下的bootscanner.l和bootparse.y文件。pg_type系统对象在initdb初始化中的bootstrap语法相关代码如下,在初始化时就是解析下面语法格式完成pg_type系统对象的创建:
create pg_type 1247 bootstrap rowtype_oid 71
(
typname = name ,
typnamespace = oid ,
typowner = oid ,
typlen = int2 ,
typbyval = bool ,
typtype = char ,
typcategory = char ,
typispreferred = bool ,
typisdefined = bool ,
typdelim = char ,
typrelid = oid ,
typelem = oid ,
typarray = oid ,
typinput = regproc ,
typoutput = regproc ,
typreceive = regproc ,
typsend = regproc ,
typmodin = regproc ,
typmodout = regproc ,
typanalyze = regproc ,
typalign = char ,
typstorage = char ,
typnotnull = bool ,
typbasetype = oid ,
typtypmod = int4 ,
typndims = int4 ,
typcollation = oid ,
typdefaultbin = pg_node_tree ,
typdefault = text ,
typacl = aclitem[]
)
INSERT OID = 16 ( bool 11 10 1 t b B t t \054 0 0 1000 boolin boolout boolrecv boolsend - - - c p f 0 -1 0 0 _null_ _null_ _null_ )
INSERT OID = 17 ( bytea 11 10 -1 f b U f t \054 0 0 1001 byteain byteaout bytearecv byteasend - - - i x f 0 -1 0 0 _null_ _null_ _null_ )
...........
close pg_type(8)使用setup_auth函数初始化pg_authid权限。该函数执行的SQL语句是在函数内静态定义“static const char* pg_authid_setup[]”。
(9)使用setup_depend函数创建系统表依赖关系。该函数执行的SQL语句是在函数内静态定义“static const char* pg_depend_setup[]”。
(10)使用load_plpgsql函数加载plpgsql扩展组件。该函数只执行一条SQL语句“CREATE EXTENSION plpgsql;”。
(11) 使用setup_sysviews函数创建系统视图。该函数会读取system_views.sql文件中的SQL语句,发送到openGauss去执行,主要功能是创建系统视图。
(12) 使用setup_perfviews函数创建性能视图。该函数会读取performance_views.sql文件中的SQL语句,发送到openGauss去执行,主要功能是创建性能视图。
(13) 使用setup_conversion函数创建编码转换。该函数会读取conversion_create.sql文件中的SQL语句,发送到openGauss去执行,主要功能是创建编码转换函数。
(14) 使用setup_dictionary函数创建词干数据字典。该函数会读取snowball_create.sql文件中的SQL语句,发送到openGauss去执行,主要功能是创建文本搜索函数。
(15) 使用setup_privileges函数设置权限。setup_privileges函数通过xstrdu复制SQL常量字符串到一个动态数组内,然后遍历执行指定的SQL语句。
(16) 使用load_supported_extension函数加载外表。该函数执行相应扩展组件的CREATE EXTENSION语句。
(17) 使用setup_update函数更新系统表。该函数执行语句COPY pg_cast_oid.txt到数据库中,主要功能是创建类型强制转换处理函数。
(18) 对template1进行垃圾数据清理,即执行三个SQL语句“ANALYZE;”、“VACUUM FULL;”、“VACUUM FREEZE;”。
(19) 创建template0数据库,即复制template1到template0。
(20) 创建postgres数据库,即复制template1到postgres。
(21) 对template0、template1、postgres进行垃圾数据清理和事务ID冻结。
三、多线程架构
openGauss内核源自PostgreSQL,但在架构上进行了大量改造,其中一个调整就是将多进程架构修改为多线程架构。openGauss在启动后只有一个进程,后台任务都是以一个进程中的线程来运行。对于客户端的新连接,在非线程池模式下也是以启动一个业务线程来处理。在多线程架构下更容易实现多个线程资源的共享,如并行查询、线程池等。
(一)openGauss主要线程
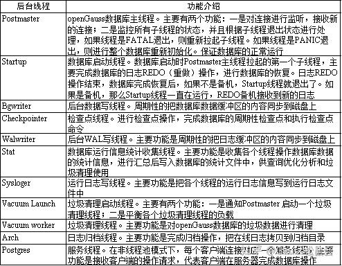
openGauss的后台线程是不对等的,其中Postmaster是主线程,其他线程都是它创建出来的。openGauss后台线程的功能介绍如表1所示。
表1 后台线程的功能

(二)线程间通信
openGauss后台线程之间紧密配合,共同完成了数据库的数据处理任务。这些后台线程之间需要交换信息来协调彼此的行为。openGauss多线程通信使用了原来的PostgreSQL的多进程通信方式。具体如表2所示。
表2 多线程通信方式

(三)线程初始化流程
下面介绍线程的初始化流程。首先介绍openGauss进程的启动。openGauss进程的主函数入口在“\openGauss-server\src\gausskernel\process\main\main.cpp”文件中。在main.cpp文件中,主要完成实例Context(上下文)的初始化、本地化设置,根据main.cpp文件的入口参数调用BootStrapProcessMain函数、GucInfoMain函数、PostgresMain函数和PostmasterMain函数。BootStrapProcessMain函数和PostgresMain函数是在initdb场景下初始化数据库使用的。GucInfoMain函数作用是显示GUC(grand unified configuration,大统一配置,在数据库中指的是运行参数)参数信息。正常的数据库启动会进入PostmasterMain函数。下面对这个函数进行更详细的介绍。
(1) 进行Postmaster的Context初始化,初始化GUC参数,解析命令行参数。
(2) 调用StreamServerPort函数启动服务器监听和双机监听(如果配置了双机),调用reset_shared函数初始化共享内存和LWLock锁,调用gs_signal_monitor_startup函数注册信号处理线程,调用InitPostmasterDeathWatchHandle函数注册Postmaster死亡监控管道,把openGauss进程信息写入pid_file文件中,调用gspqsignal函数注册Postmaster的信号处理函数。
(3) 根据配置初始化黑匣子,调用pgstat_init函数初始化统计信息传递使用的UDP套接字通信,调用InitializeWorkloadManager函数初始化负载管理器,调用InitUniqueSQL函数初始化UniqueSQL,调用SysLogger_Start函数初始化运行日志的通信管道和SYSLOGGER线程,调用load_hba函数加载hba鉴权文件。
(4) 调用initialize_util_thread函数启动STARTUP线程,调用ServerLoop函数进入一个周期循环。在ServerLoop函数的周期循环中,进行客户端请求监听,如果有客户端连接请求,在非线程池模式下,则调用BackendStartup函数创建一个后台线程worker处理客户请求。在线程池模式下,把新的链接加入一个线程池组中。在ServerLoop函数的周期循环中,检查其他线程的运行状态。如果数据库是第一次启动,则调用initialize_util_thread函数启动其他后台线程。如果有后台线程FATAL级别错误退出,则调用initialize_util_thread函数重新启动该线程。如果是PANIC级别错误退出,则整个实例进行重新初始化。
PostmasterMain完成了线程之间的通信初始化和线程的启动,无论是后台线程的启动函数initialize_util_thread,还是工作线程的启动函数initialize_worker_thread,最后都是调用initialize_thread函数完成线程的启动。下面进行initialize_thread函数的介绍。
initialize_thread函数调用gs_thread_create函数创建线程,调用InternalThreadFunc函数处理线程。它的相关代码如下所示:
ThreadId initialize_thread(ThreadArg* thr_argv)
{
gs_thread_t thread;
if (0 != gs_thread_create(&thread, InternalThreadFunc, 1, (void*)thr_argv)) {
gs_thread_release_args_slot(thr_argv);
return InvalidTid;
}
return gs_thread_id(thread);
}InternalThreadFunc函数的代码如下。该函数根据角色调用GetThreadEntry函数,GetThreadEntry函数直接以角色为下标,返回对应GaussdbThreadEntryGate数组对应的元素。数组的元素是处理具体任务的回调函数指针,指针指向的函数为GaussDbThreadMain。相关代码如下所示:
static void* InternalThreadFunc(void* args)
{
knl_thread_arg* thr_argv = (knl_thread_arg*)args;
gs_thread_exit((GetThreadEntry(thr_argv->role))(thr_argv));
return (void*)NULL;
}
GaussdbThreadEntry GetThreadEntry(knl_thread_role role)
{
Assert(role > MASTER && role < THREAD_ENTRY_BOUND);
return GaussdbThreadEntryGate[role];
}
static GaussdbThreadEntry GaussdbThreadEntryGate[] = {GaussDbThreadMain<MASTER>,
GaussDbThreadMain<WORKER>,
GaussDbThreadMain<THREADPOOL_WORKER>,
GaussDbThreadMain<THREADPOOL_LISTENER>,
......};在GaussDbThreadMain函数中,首先初始化线程基本信息,Context和信号处理函数,接着就是根据thread_role角色的不同调用不同角色的处理函数,进入各个线程的main函数,比如GaussDbAuxiliaryThreadMain函数、AutoVacLauncherMain函数、WLMProcessThreadMain函数等。其中GaussDbAuxiliaryThreadMain函数是后台辅助线程处理函数。该函数的处理也类似GaussDbThreadMain函数,根据thread_role角色的不同调用不同角色的处理函数,进入各个线程的main函数,比如StartupProcessMain函数、CheckpointerMain函数、WalWriterMain函数、walrcvWriterMain函数等。
总结上面整个过程,openGauss多线程架构主要包括3个方面:
(1) 多线程之间的通信,由主线程在初始化阶段完成。
(2) 多线程的启动,由主线程创建各个角色线程,调用不同角色的处理函数完成。
(3) 主线程负责监控各个线程的运行,异常退出和重新拉起。
四、线程池技术
openGauss在多线程架构的基础上,实现了线程池。线程池机制实现了会话和处理线程分离,在大并发连接的情况下仍然能够保证系统有很好的SLA响应。另外不同的线程组可绑到不同的NUMA(non-uniform memory access,非一致性内存访问)核上,天然匹配NUMA化的CPU架构,从而提升openGauss的整体性能。
(一)线程池原理
openGauss线程池机制原理如图2所示,图中的主要对象如表3所示。

图2 线程池机制原理
表3 线程池对象

这些对象相互配合实现了线程池机制,它们的主要交互过程如下。
(1) 客户端向数据库发起连接请求,Postmaster线程接收到连接请求并被唤醒。Postmaster线程创建该连接对应的socket,调用ThreadPoolControler函数创建会话(session)数据结构。ThreadPoolControler函数遍历当前所有的Thread Group(线程组),找到当前活跃会话数量最少的Thread Group,并把最新的会话分发给该Thread Group,加入该Thread Group的epoll列表之中。
(2) Thread Group的listener线程负责监听epoll列表中所有的客户连接。
(3) 客户端发起任务请求,listener线程被唤醒。listener线程检查当前的Thread Group是否有空闲worker线程;如果有,则把当前会话分配给该worker线程,并唤醒该worker线程;如果没有,则把该会话放在等待队列之中。
(4) worker线程被唤醒后,读取客户端连接上的请求,执行相应请求,并返回请求结果。在一次事务结束(提交、回滚)或者事务超时退出的时候,worker线程的一次任务完成。worker线程将session返回给listener线程,listener线程继续等待该会话的下一次请求。worker线程返还会话后,检查会话等待队列;如果存在等待响应请求的会话,则直接从该队列中取出新的会话并继续工作;如果没有等待响应的session,则将自身标记为free(空闲)状态,等待listener线程唤醒。
(5) 客户端断开连接时,worker线程被唤醒,关闭连接,同时清理会话相关结构,释放内存和fd(文件句柄)等资源。
(6) 如果worker线程FATAL级别错误退出,退出时worker线程会从worker队列中注销掉。此时listener线程会重新启动一个新的worker线程,直到达到指定数量的worker线程。
(二)线程池实现
线程池功能由GUC参数enable_thread_pool控制,该变量设置为true时才能使用线程池功能。代码主要在“openGauss-server/src/gausskernel/process/threadpool”目录中,下面介绍主要代码实现流程。
Postmaster线程在ServerLoop中判断如果启用了线程池功能,则会调用“ThreadPoolControler::Init”函数进行线程池的初始化。在线程池初始化时,会判断NUMA节点的个数进行NUMA结构处理。相关代码如下:
if (threadPoolActivated) {
bool enableNumaDistribute = (g_instance.shmem_cxt.numaNodeNum > 1);
g_threadPoolControler->Init(enableNumaDistribute);
}“ThreadPoolControler::Init”函数的主要作用是创建m_sessCtrl成员和m_groups成员对象,根据绑核策略分配线程个数,调用“ThreadPoolGroup::init”函数进行线程组的初始化,调用“ThreadPoolGroup::WaitReady”函数等待各个线程组初始化结束。创建m_scheduler成员对象,并且调用“ThreadPoolScheduler::StartUp”函数启动线程池调度线程。在“ThreadPoolGroup::init”函数中,创建m_listener对象,启动listener线程。为ThreadWorkerSentry函数分配内存,初始化每个worker的互斥量和条件变量。调用“ThreadPoolGroup::AddWorker”函数创建worker对象,启动worker线程。
Postmaster线程在ServerLoop中如果监听到有客户端链接请求,判断启用了线程池功能,则会调用“ThreadPoolControler::DispatchSession”函数进行会话分发。相关代码如下:
if (threadPoolActivated &&!(i < MAXLISTEN && t_thrd.postmaster_cxt.listen_sock_type[i] == HA_LISTEN_SOCKET))
result = g_threadPoolControler->DispatchSession(port);
/* ThreadPoolControler::DispatchSession的代码实现如下,找到一个会话数最少的线程组,创建会话,把会话添加到线程组的监听线程中 */
int ThreadPoolControler::DispatchSession(Port* port)
{
ThreadPoolGroup* grp = NULL;
knl_session_context* sc = NULL;
grp = FindThreadGroupWithLeastSession();
if (grp == NULL) {
Assert(false);
return STATUS_ERROR;
}
sc = m_sessCtrl->CreateSession(port);
if (sc == NULL)
return STATUS_ERROR;
grp->GetListener()->AddNewSession(sc);
return STATUS_OK;
}listener线程的主函数为“TpoolListenerMain(ThreadPoolListener* listener)”。在该函数中设置线程的名字和信号处理函数,创建epoll等待事件,通知Postmaster线程已经准备好,调用t_pool_listener_loop函数(其实是调用“ThreadPoolListener::WaitTask()”函数进入等待事件状态)。如果有事件到来,调用“ThreadPoolListener::HandleConnEvent”函数找到事件对应的会话。调用“ThreadPoolListener::DispatchSession”函数,如果有空闲的worker线程,通知worker线程进行处理;如果没有空闲的worker线程,则把会话挂到等待队列中。
worker线程的主函数就是正常的SQL处理函数PostgresMain,与非线程模式相比,主要多了3处处理:
(1) worker线程准备就绪的通知。
(2) 等待会话通知。
(3) 连接退出处理。
worker线程的相关代码如下:
if (IS_THREAD_POOL_WORKER) {
u_sess->proc_cxt.MyProcPort->sock = PGINVALID_SOCKET;
t_thrd.threadpool_cxt.worker->NotifyReady();
}
if (IS_THREAD_POOL_WORKER) {
t_thrd.threadpool_cxt.worker->WaitMission();
Assert(u_sess->status != KNL_SESS_FAKE);
}
case 'X':
case EOF:
RemoveTempNamespace();
InitThreadLocalWhenSessionExit();
if (IS_THREAD_POOL_WORKER) {
t_thrd.threadpool_cxt.worker->CleanUpSession(false);
break;
}“ThreadPoolWorker::WaitMission”函数的主要作用是阻塞所有系统信号,避免系统信号比如SIGHUP等中断当前的处理。清除线程上的会话信息,保证没有上一个会话的内容,等待会话上新的请求,把会话给线程进行处理,允许系统信号中断。
“ThreadPoolWorker::CleanUpSession”函数的主要作用是清除会话,从Listener中去除会话,释放会话资源。
上面介绍了线程池的主要机制,综上所述,线程池主要是解决大并发的用户连接,在一定程度上可以起到流量控制的作用,即使用户的连接数很多,后端也不需要分配太多的线程。线程是OS的一种资源,如果线程太多,OS资源占用很多,并且大量线程的调度和切换会带来昂贵的开销。如果没有线程池,随着连接数的增多,系统的吞吐量会逐渐降低。另外一方面,把线程池划分为线程组,可以很好地匹配NUMA CPU架构的节点,提升多核情况下的访问性能。每个线程组一个监听者,避免了线程池的“惊群效应”。


